当前日期:

培养动态

jlnnianhui官方网站2018年下半年毕业研究生论文答辩工作日程安排

时间:2018-09-02  来源:   作者:Ting  点击数:

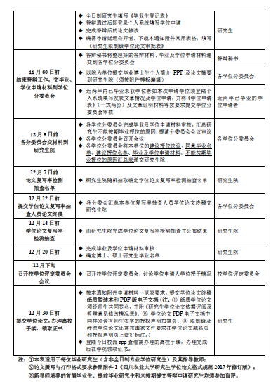
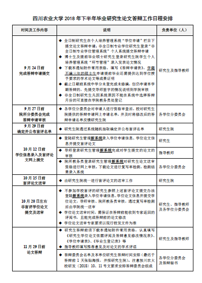
    《jinnianhui金年会2018年下半年毕业研究生论文答辩工作日程安排》及其相关附件,详见附件文档。请相关师生及时下载查看。根据日程要求,按时完成答辩相关的各项工作。

     通知及其相关附件链接:http://yan.sicau.edu.cn/info/1016/2850.htm

党委办电话:028-86290875  行政办电话:028-86290872  就业办电话:028-86290871

通讯地址:jinnianhui金年会成都校区第二教学实验楼  邮编:611130

雅公网安备号  版权说明:Copyright © 2021 NXY.SICAU.EDU.CN All rights reserved.  jinnianhui金年会 - 官方网站版权所有。